REKLAMA

Analizy telematyczne pokazują, że każda dodatkowa tona ładunku zwiększa średnie zużycie paliwa o około 0,25 l/100 km. Z pozoru to niewiele, ale w praktyce oznacza, że ciężarówka przewożąca trzy tony więcej spali niemal litr paliwa więcej na każde 100 km. To różnica, która ma znaczenie przy wyborze trasy, planowaniu tankowań czy określaniu rentowności zleceń.
Unia Europejska sukcesywnie zaostrza normy emisji dla ciężarówek. Do 2030 roku producenci muszą ograniczyć emisję CO₂ o 45%, a do 2040 roku aż o 90%. Dla przewoźników oznacza to nie tylko inwestycje w nową flotę, ale także większe znaczenie codziennego zarządzania pojazdami. Licencja transportowa i licencja wspólnotowato dopiero formalne podstawy działalności – coraz ważniejsza staje się także efektywność eksploatacyjna floty.
W wielu krajach UE wprowadzane są opłaty drogowezależne od emisji. Przykładowo w Niemczech od 2023 roku stawki różnią się już w zależności od klasy emisji pojazdu. To nie tylko dodatkowy koszt, ale także bodziec do ograniczania spalania. Kontrole ITD obejmują nie tylko ewidencję czasu pracy kierowców czy przestrzeganie przepisów o tachografach, ale coraz częściej także kwestie przeciążenia pojazdu. W przypadku wykrycia nieprawidłowości firmie i kierowcy grożą wysokie kary ITD.
Nowoczesne systemy telematyczne, połączone z danymi z tachografu, umożliwiają dokładną analizę spalania i stylu jazdy. Dzięki temu przewoźnicy mogą nie tylko kontrolować czas pracy kierowcówi unikać naruszeń, ale także lepiej planować trasy, przerwy oraz załadunki. Odpowiednia ewidencja czasu pracy kierowcypozwala połączyć kwestie prawne i ekonomiczne w jednym narzędziu.
Ważne są:
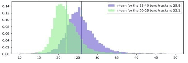
- Na podstawie danych z eksploatacji widzimy, że nawet niewielkie różnice w masie całkowitej przekładają się na wyższe koszty w dłuższej perspektywie – mówi Jaroslav Altmann, dyrektor ds. badań i rozwoju w Eurowag. – W intensywnym ruchu różnica kilku ton może oznaczać wzrost wydatków rzędu kilkuset złotych miesięcznie, nawet przy
wzorcowym stylu jazdy.

Rysunek 1: Zużycie paliwa w l/100 km dla cięższych i lżejszych pojazdów ciężarowych (dane Eurowag za maj–czerwiec 2024)
Oprócz samej masy ogromne znaczenie mają także warunki, w jakich porusza się pojazd ciężarowy. W transporcie miejskim, gdzie ciągłe ruszanie i hamowanie są codziennością, waga pojazdu ma jeszcze większy wpływ na spalanie niż na autostradzie. Dane Eurowag pokazują, że w gęstym ruchu lżejsza ciężarówkazużywa zauważalnie mniej paliwa, podczas gdy przeciążony pojazd generuje dużo wyższe koszty eksploatacyjne i emituje więcej CO₂.
Analizy potwierdzają więc, że masa to kluczowy czynnik nie tylko w transporcie dalekobieżnym, ale również w logistyce miejskiej. Znaczenie tego elementu rośnie wraz z rozwojem dostaw ostatniej mili, powstawaniem stref niskoemisyjnych i coraz większą skalą transportu budowlanego w miastach. Dla przewoźników oznacza to konieczność jeszcze lepszego planowania tras, kontroli danych z tachografu i prowadzenia szczegółowej ewidencji czasu pracy kierowców , aby uniknąć przeciążeń, opóźnień i ewentualnych kar ITD.

Wykres 2: Letnie zużycie paliwa w litrach/100 km (czerwiec 2024) – średnie wartości dla jazdy autostradowej, miejskiej, pozamiejskiej i innych warunków

Wykres 3: Zimowe zużycie paliwa w litrach/100 km (grudzień 2024) – średnie wartości dla jazdy autostradowej, miejskiej, pozamiejskiej i innych warunków
Oszczędności w transporcie nie dotyczą wyłącznie samego ładunku. Przykładowo pełny bak o pojemności 600 litrów to niemal pół tony dodatkowej masy. Jeśli pojazd realizuje krótsze trasy i regularnie wraca do bazy, bardziej opłacalne może być tankowanie mniejszej ilości paliwa. W ten prosty sposób, bez żadnych zmian technicznych, można zmniejszyć wagę pojazdu i jego spalanie.
Podczas planowania załadunkówwciąż często pomija się kwestie objętości i masy. Tymczasem to właśnie waga ma ogromne znaczenie – zwłaszcza w transporcie miejskim, gdzie każde ruszenie i hamowanie zwiększa zużycie paliwa. Dodatkowo nieprawidłowe rozłożenie ładunku może prowadzić nie tylko do wyższych kosztów, ale i do problemów podczas kontroli ITD , a nawet kar dla kierowcy lub firmy transportowej.
Coraz więcej przedsiębiorstw wdraża więc profile masydla poszczególnych typów zleceń. Nie oznacza to codziennego ważenia pojazdów, ale wprowadzenie prostego systemu monitoringu – dzięki któremu można wskazać, które trasy i auta generują największe spalanie. Dane te, połączone z ewidencją czasu pracy kierowców i zapisami z tachografu, pozwalają precyzyjniej planować zarówno koszty, jak i terminy dostaw.
Oszczędności kryją się także w modernizacji sprzętu. Analiza konstrukcji naczep i zabudów pokazuje, że wybór lżejszych materiałów czy bardziej ekonomicznego projektu pozwala zmniejszyć masę nawet o kilkaset kilogramów. W praktyce oznacza to większą ładowność przy tej samej wydajności – co ma znaczenie również w przypadku przewozów ponadgabarytowychi ładunków specjalistycznych, gdzie każdy kilogram jest na wagę złota.
Dane z telematyki pokazują, że nawet pozornie niewielkie różnice w masie pojazdu mogą mieć znaczący wpływ na zużycie paliwa. Optymalizacja masy, na przykład poprzez zmniejszenie ilości paliwa na krótszych trasach czy wybór lżejszego nadwozia, może przynieść wymierne oszczędności w kosztach operacyjnych –mówi Altmann z Eurowag.
Masa jako dźwignia operacyjna
Śledzenie masy pojazdów nie wymaga dużych inwestycji ani wdrażania skomplikowanych systemów. W większości przypadków wystarczą proste zmiany, które przewoźnik może wprowadzić od razu. Niezależnie od tego, czy chodzi o ilość tankowanego paliwa, dobór wyposażenia czy bardziej przemyślane planowanie załadunku – każdy kilogram mniej to realne oszczędności na koniec miesiąca.
Dla firm zajmujących się zarządzaniem transportem oznacza to narzędzie, które uzupełnia tradycyjne elementy działalności, takie jak ewidencja czasu pracy kierowców , prowadzenie dokumentów kierowcy czy kontrola licencji transportowej. Optymalizacja masy staje się więc prostą, ale skuteczną dźwignią ekonomiczną – zarówno w transporcie dalekobieżnym, jak i w logistyce miejskiej.
- Jeśli trzeba przewieźć ładunek o masie 1 tony, zdecydowanie lepiej wybrać większego vana zużywającego około 9,5 l/100 km niż ciężarówkę spalającą 22,25 l/100 km i zawsze w pełni wykorzystać możliwości pojazdu– dodaje Altmann.
Kontrola masy jako przewaga konkurencyjna
W sytuacji, gdy ceny paliw w Europie rosną, a opłaty drogowecoraz częściej zależą od poziomu emisji, kontrola masy pojazdu przestaje być drobnym detalem operacyjnym. To jeden z nielicznych parametrów, nad którym przewoźnik ma pełną kontrolę – a jednocześnie czynnik, który może zdecydować o rentowności całej trasy.
Dla firm transportowych oznacza to nie tylko realne oszczędności, ale także większe bezpieczeństwo podczas kontroli ITD. Zbyt ciężki pojazd to ryzyko kar dla firmy transportoweji kierowcy, a także dodatkowych problemów administracyjnych. Połączenie nadzoru nad wagą pojazdu z dobrą ewidencją czasu pracy kierowców oraz prawidłowym prowadzeniem dokumentów, takich jak licencja wspólnotowa czy licencja transportowa, daje przewoźnikom przewagę konkurencyjną na coraz bardziej wymagającym rynku.
Inelo
REKLAMA
REKLAMA
Wiedza i Praktyka Sp. z o.o.
ul. Łotewska 9a
03-918 Warszawa